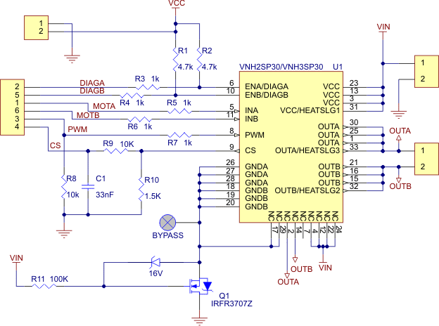
Опис
Мощный драйвер двигателя. Позволяет управлять скоростью и направлением двигателя с силой тока до 30А. Есть возможность управлять оборотами двигателя с помощью ШИМ.
Спецификация:
максимальное напряжение: 16В;
максимальный ток: 30А;
рабочий ток: 14А;
датчик тока;
максимальная частота ШИМ: 20 кГц;
защита от перегрева;
защита от низкого и высокого напряжения.





